享受国家免学费,政府奖助学金及落户政策 。
包升学,保就业!
网站首页
学校概况
学校简介
学校政策和通告
学校荣誉
组织机构
校园风采
迎新
教师风采
学子风采
校园荣誉
校园环境
教学资源
教学动态
课程介绍
实训设施
大赛成果
技能鉴定
技能鉴定
招生就业
招生计划
就业方向
******毕业生
合作交流
校企合作
创客培训
中德合作
下载专区
下载专区
联系我们
联系我们
在线留言
学校概况
>学校简介
>学校政策和通告
>学校荣誉
>组织机构
友情链接:
辽宁招生考试之窗
辽宁省教育厅
大连汽车职业技术学院附属中等职业技术学校
天巳集团
学校政策和通告
所在位置:
首页
> 学校概况
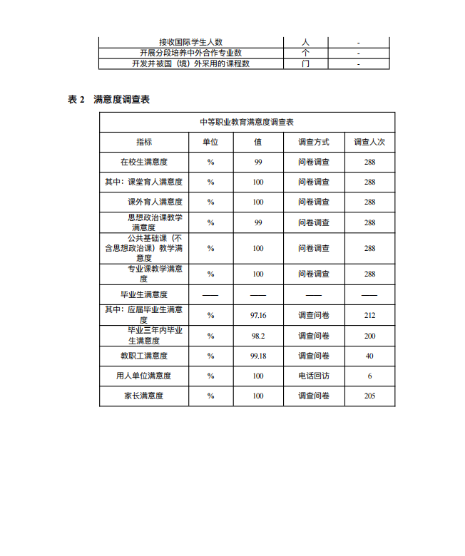
教育质量年度报告 (2023)
上一篇:
大连天巳汽车中等职业技术学校20级人才培养方案
下一篇:
2018年招生政策解读 ——中高职贯通,一体化培养
招生电话:
0411-86448329 0411-86541377
0411-86446169
返回顶部